Pro průmyslové objekty a děláme nabídky na míru. Potřebujete odvodnění pro váš projekt? Spojte se s námi.
- Úvod
- Sprchové žlaby rohové
- Sprchový odtokový žlab rohový L s keramickým obkladem (nerezový sifon)
Sprchový odtokový žlab rohový L s keramickým obkladem (nerezový sifon)
- Akce
- Doprava ZDARMA

- Kompletní specifikace
- Související zboží7
Sprchový odtokový žlab rohový L s keramickým obkladem (nerezový sifon)3-4 pracovní dny6 987,75 Kč/ ks5 775,00 Kč bez DPH
Sprchový žlab rohový - typ L s keramickým obkladem.
Odvodňovací nerezový žlab do sprch s přírubou a keramickým obkladem se sifonem z nerezu.
Pokud chcete zachovat design koupelny a potřebuje odvodňovací kanál v rohu, tak sprchový žlábek rohový s ramenem je ideálním řešením. Instalace je jednoduchá a díky možnosti vlepení keramického obkladu si sami dotvoříte celý vzhled žlabu.
Liniové sprchové odvodnění je vhodné, pokud chcete mít jednotný interiér vaší koupelny. Díky možnosti vlepení keramického obkladu místo nerezové mřížky je tento odtokový žlábek ideální variantou. Sifon je nerezový a díky tomu se žlab může umístit i do nízkého podkladu - jeho výška je již od 65mm k přírubě.
Základní vlastnosti:
- možnost vlepení keramického obkladu místo krycí mřížky
- snadná instalace
- skvělá stabilita během instalace
- velmi odolný díky celonerezovému provedení, sifon je také z nerezu
Specifikace:
- Materiál: Nerezová ocel
- Délka: 300mm, 400mm, 500mm, 600mm, 700mm, 800mm, 900mm, 1 000mm nebo podle požadavků
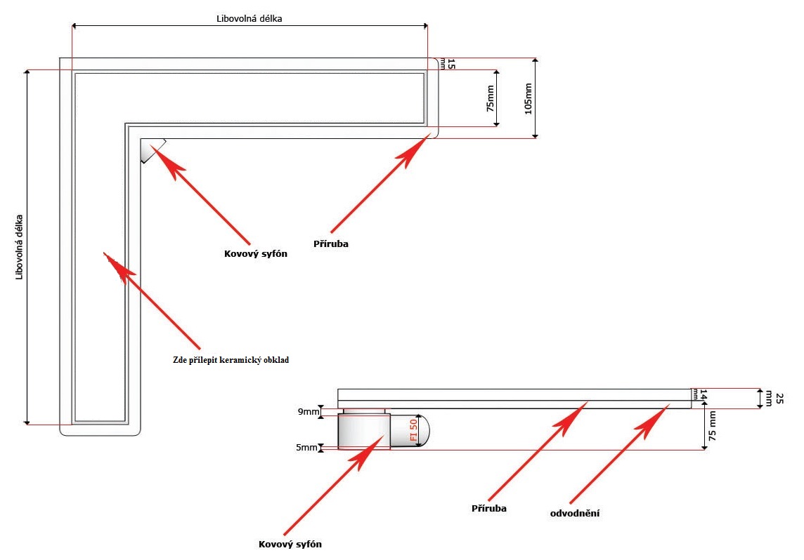
- Výška k přírubě: 75mm
- Celková výška: 77,5mm
- Šířka: 75mm
- Typ povrchu: keramický obklad podle Vaší potřeby
- Odtok: boční, umístění ve spoje ramen
- Sifon: nerez
- Průměr sifonu: 50mm
Nákres:

Uvedená cena je za komplet: koryto + kryt + sifon
Dle potřeb zákazníka jsme schopni vyrobit cokoliv. V případě potřeby nás neváhejte kontaktovat.













